重要通知!百度將全行業切換基木魚在近日,百度正式下發通知,要求各行業開始陸續切換使用托管頁,預計于9月30日逐步完成全行業托管。

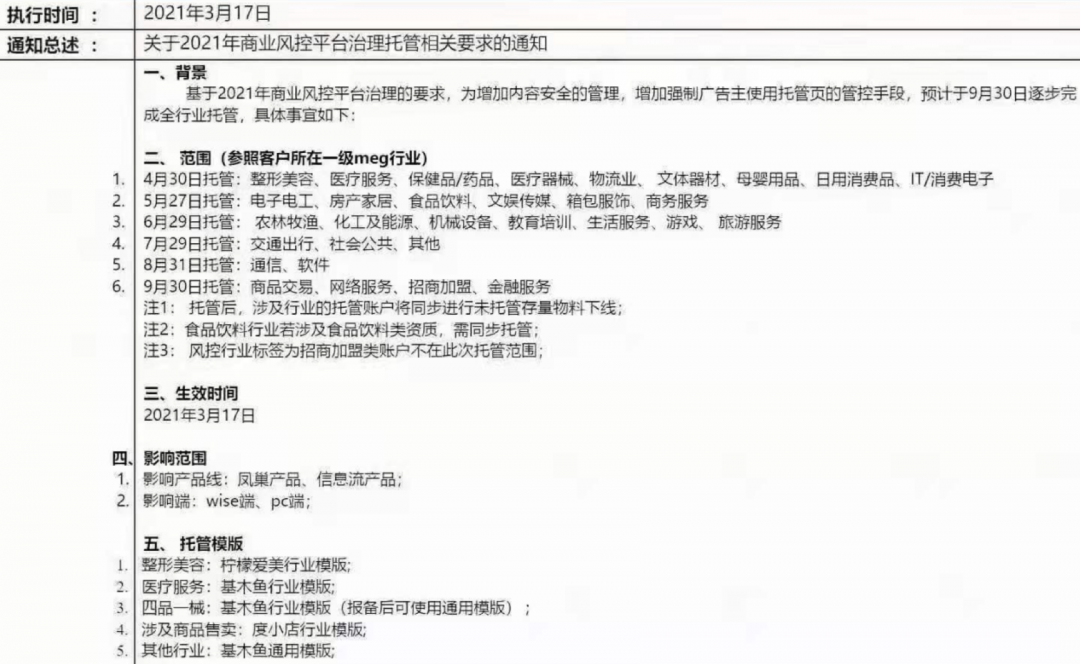
范圍(參照客戶所在一級meg行業)
4月30日托管∶整形美容、醫療服務、保健品/藥品、醫療器械、物流業、文體器材、母嬰用品、日用消費品、IT/消費電子
5月27日托管∶ 電子電工、房產家居、食品飲料、文娛傳媒、箱包服飾、商務服務
6月29日托管∶ 農林牧漁、化工及能源、機械設備、教育培訓、生活服務、游戲、旅游服務
7月29日托管∶交通出行、社會公共、其他
8月31日托管∶通信、軟件
9月30日托管∶商品交易、網絡服務、招商加盟、金融服務
注1∶ 托管后,涉及行業的托管賬戶將同步進行未托管存量物料下線;
注2∶食品飲料行業若涉及食品飲料類資質,需同步托管;
注3∶ 風控行業標簽為招商加盟類賬戶不在此次托管范圍;
多米咨詢小編提醒大家,這將意味著,未來企業官網未來更多承載的是推廣+品宣的任務。更多廣告推廣要借助百度基木魚來實現,對沒有網站的公司來說是一個好的信號。
